Loymax, 2026

Call Center


Call Center is a module of the Loymax system designed to process customer requests by operators.

In order to be able to process customer requests using the Call Center, as well as close tickets created in OTRS, there is a need to connect a special plugin.

Asterisk

Calls to the Call Center are processed using the Asterisk computer telephony system. When customers call the Call Center, the IP-telephony system recognizes the number from which the call is made. Asterisk allows you to customize the rules for processing incoming calls depending on the time of day or for different Companies.

If the Interactive Voice Response (IVR) is configured, some agent functions can be performed by the system. This reduces the load on the telephone network and allows you to handle more calls.

Incoming calls form a queue and are automatically distributed between operators. Calls that have not been answered by an Agent form a separate queue in accordance with which outgoing calls from agents to customers are made.

Architecture1_upd.png

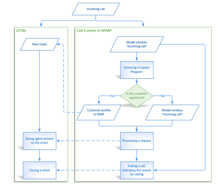
Call Center in Loymax Platform

Arcitechture2_upd.png

When an operator receives an incoming call, a notification window is displayed with a link to go to the Call Center section in Loymax Platform. At the same time, a new ticket is created in the ticket processing system (OTRS).

Further communication between the Agent and the caller is based on the needs of the caller. All agent actions are saved in the ticket. Typical scenarios for processing requests contain various options for resolving issues related to the activation and use of bonus cards, as well as updating customer credentials.

Call processing security

Arcitecture3_upd.pngWhen a call is received from Asterisk, not the caller's phone number is sent to the Call Center module, but a special token. Using this token, the CallService service requests information on the call from Asterisk and transfers the information received back to Loymax Platform and OTRS. This eliminates the possibility of transferring any phone number to the Call Center in Loymax Platform and gaining access to confidential information.

Back call

Calls that do not wait for an agent's answer form a separate queue and are displayed in a special interface. The Agent selects the call to call back, and Asterisk establishes a connection with the customer. The collection and display of data on unanswered calls is implemented by its own means (there is no such function in Asterisk).

Call statistics

The collection of statistics on incoming and outgoing calls to the Call Center has been implemented. In a special interface, the Call Center administrator for each Company for a certain period displays the following data:

  • the number of incoming calls
  • the number of calls in the queue
  • the number of answered calls
  • the number of outgoing calls, including successful
  • total talk time for incoming and outgoing calls (in minutes)
  • average talk time (minutes)
  • effectiveness on incoming calls (the ratio of answered calls to the total number of incoming calls)

There is also the possibility of exporting a report to Excel.